理财 | 老虎证券/TradeUP介绍以及开户奖励

开户奖励升级!

​【公司简介】

老虎证券是知名美股上市券商(NASDAQ:TIGR)。老虎证券已获得小米科技、真格基金、险峰长青等知名投资机构的投资。依托互联网优势,老虎证券提供覆盖美股、港股、A股(沪港通)的证券业务,通过老虎证券自主研发的移动和电脑客户端软件——老虎股票,用1个账户、1笔钱玩转全球资本市场,并享受超低佣金的交易服务。交易功能强大,包含股票,ETF期权,支持融资,融券,做多,做空等功能。一个账户买遍美股港股英股A股,ETF以及基金和固收管家服务。

2019年3月20日,老虎证券(NASDAQ:TIGR)成功登陆纳斯达克。

【开户奖励】

客户用SSN号(美国)开户:使用专属开户链接享受N重奖励

  • 注册开户后抽2.5~250美金股票;
  • 首次入金大于100美金可抽8~1000美金股票;
  • 入金1000美金以上返现25~250美金
  • 美股交易0佣金;
  • 免费提供3个月的实时报价Level 2行情,入金后每月还可免费领取Level 2行情

老虎证券专属开户链接:https://tradeup.marsco.com/accounts/signup?invite=TRAVELWL

(也可以点击文末左下角“阅读全文”获取链接)

具体细节看:https://www.itradeup.com/activity/market/deposit-award/#/policy

客户用身份证开户:首次入金3000美金以上送1股港股阿里股票;

  • 老虎证券专属开户链接:https://itiger.com/accounts?invite=TRAVELWL
  • 开户及入金指引:https://shimo.im/docs/HHGT93qcgvHtdKcQ

【资金使用】

如果使用美国银行卡,可通过两种方式出入金:ACH 和银行电汇。ACH 完全免费,电汇的话在出金时有 20 美元/笔的手续费。

入金非常方面,转入转出金额没有限制,和其他很多传统券商入金转账时间类似需要4-5个工作日(比如Charles Schwab),但是如果账户顺利link上,账户内资金充足,大概2日左右就会拿到1000美金以内的购买力,即时交易,这笔购买力没有利息,资金到账后就会收回。

【账户使用简介】

  • 支持盘前盘后交易 (东部时间早上7点-晚上8点)。分时、分K也支持美股盘前盘后交易了。
  • 支持免费查看港股行情
  • 支持交易的品种非常广泛,支持股票,ETF,期权,但不支持加密货币/债券/CD交易。
  • 可融券做空的股票非常多,相比其他新型网络券商优势巨大。
  • 图表和各种技术指标非常齐全,比如EMA, BOLL, MACD, KDJ 等等。
  • 报单种类齐全,支持Market/Limit/Stop/Trailing Stop 等报单,并且报单成交非常快。
  • 股票/EFT/期权交易免佣金(实际上卖出时有极少的手续费,但这并不是券商收取的费用,是美国监管收取的费用,所有的免佣金券商都会有这个费用,详情请见官网这里 )
  • 融资利率 Margin Interest 非常低 ——仅4.8%起,最低3.9%。对比其他券商6.8%利率相当便宜,并且当日融资免费!
  • 提供非常丰富的 Research 数据,包括最新新闻,分析师评价,公司披露文件,公司财务情况等等。
  • 提供 Paper Trade 功能,虚拟交易,不会真正盈亏,新手可以从这里入门。

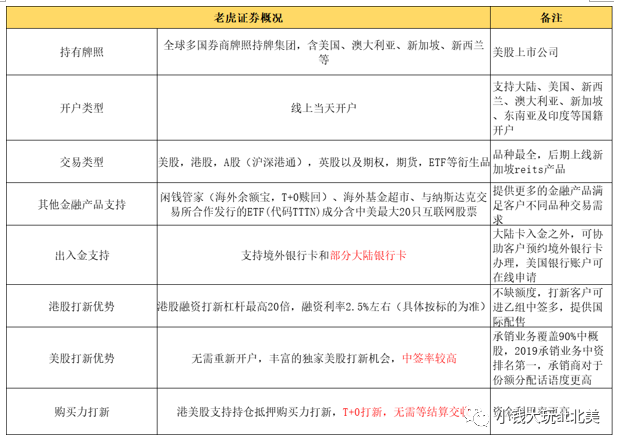
【服务支持和业务优势】

他们提供的主要服务包括:

【老虎证券打新功能介绍】

这个应该是他们家作为券商最大的特色之一了吧:

想要参与打新的话,打新之前需要在 App 里填一个表(对实际操作无影响),并且满足:

  • 个人年收入大于5万美元或净资产大于10万美元;
  • 投资经验不能为“无”;
  • 风险承受能力不能为“低”。

老虎本周又开放两只美股新股招股:

  • PlayTika(北京时间1.14,19:00截止申购):https://www.laohu8.com/post/331520084
  • 库客音乐(北京时间1.11,19:00截止申购):https://www.laohu8.com/post/333043518

Leave a Reply